GD32的工程配置网络中教程已经很多了,这里就不过多赘述了
了解一个芯片首先了解其系统架构
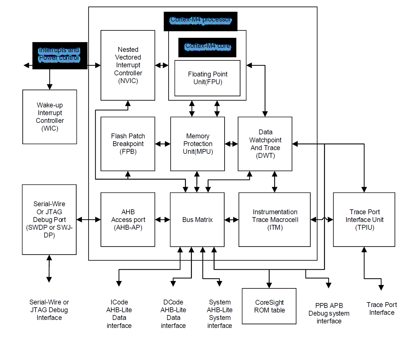
系统及存储器架构
GD32F470系列MCU基于ARM Cortex-M4内核,主频高达200MHz,集成了丰富的片上资源和外设,适用于高性能嵌入式应用。其系统架构主要包括以下几个部分:
1. 内核与总线架构
GD32F470采用Cortex-M4内核,支持单周期乘法和硬件浮点运算。内核通过AHB/APB多层总线与片上各模块连接,实现高速数据传输。

2. 存储器结构
- Flash存储器:最大可达3072KB,用于存放程序代码和常量数据。
- SRAM:分为主SRAM(256KB)和Tightly Coupled Memory(TCM,64KB),满足高速数据访问需求。
- 外部存储接口:支持FSMC(灵活静态存储控制器),可扩展SRAM、NOR/NAND Flash、LCD等外部设备。
3. 时钟系统
内置多种时钟源(HXTAL、IRC、LXTAL、LIRC),通过PLL可灵活配置系统主频。支持外部高速/低速晶振和内部RC振荡器。
4. 片上外设
- 通用定时器/高级定时器:支持PWM、输入捕获、输出比较等功能。
- 多种通信接口:包括USART、SPI、I2C、CAN、USB OTG、SDIO、以太网等。
- 模拟外设:12位ADC、DAC、比较器等。
- DMA控制器:支持多通道数据搬运,减轻CPU负担。
5. 安全与系统管理
- 看门狗、低功耗管理、时钟安全系统等,提升系统可靠性。
6. 典型系统架构图

通过上述架构,GD32F470实现了高性能、低功耗和丰富的外设扩展能力,适合多种嵌入式应用场景。